01 稳定且高效甲基对硫磷水解酶的计算设计
太阳城大学生物工程学院许菲教授团队在Angewandte Chemie International Edition期刊,发表了题为“A Dual-Focus Workflow for Simultaneously Engineering High Activity and Thermal Stability in Methyl Parathion Hydrolase”的研究论文,开发了一种双重聚焦的计算机设计流程,将基于层次聚类算法的热点选择和平行迭代突变筛选相结合,加速了兼具高活性和耐热甲基对硫磷水解酶的开发,并通过蛋白质晶体学、QM/MM 计算和分子动力学模拟的深入分析揭示了突变体热稳定性和催化活性同时提高的分子机制。本研究通过多维特性协同优化克服了传统酶工程中的权衡问题,为开发高效且稳健的商业生物催化剂提供了概念基础。
论文链接:
https://doi.org/10.1002/anie.202410881

02 光子晶体引领乳腺癌检测新风向:多miRNA同步光学检测系统
太阳城大学生物工程学院周楠迪教授团队在Chemical Engineering Journal期刊,发表了题为“Fluorescence resonance energy transfer system coupled with photonic crystals labeling strategy for multiplexed detection of microRNAs from breast cancer”的研究论文,利用光子晶体(PhC)开发了一种先进的乳腺癌多个miRNA同步光学检测系统,成功检测miRNA-21、miRNA-155和miRNA-10b,旨在提高乳腺癌诊断准确性。基于PhC传感系统,通过靶相互作用触发无酶扩增反应和FRET信号输出实现高效信号扩增和浓度测定,同时结合暗场和荧光图像处理,实现多miRNA水平分析。该方法具有高灵敏度、序列特异性和多靶标检测能力,有望在临床诊断中发挥重要作用。
论文链接:
https://www.sciencedirect.com/science/article/pii/S1385894724092891

FRET结合PhCs标记的多miRNA靶标检测传感器的原理图
03 纳米抗体-多价鼠李糖偶联物是潜在的、具有克服西妥昔单抗耐药性的新型生物制剂
太阳城大学生物工程学院糖化学与生物技术教育部重点实验室吴志猛教授团队在抗体偶联药物方面取得重要进展,研究成果“Multivalent Rhamnose-Modified EGFR-Targeting Nanobody Gains Enhanced Innate Fc Effector Immunity and Overcomes Cetuximab Resistance via Recruitment of Endogenous Antibodies”正式发表于Advanced Science。该研究利用多价鼠李糖(Rhamnose, Rha)修饰靶向EGFR的纳米抗体,通过募集内源性抗体策略获得免疫效应增强型的纳米抗体-多价鼠李糖偶联物,验证了该系列偶联物能够发挥“多价效应“引发高水平肿瘤杀伤效应。同时,发现该系列药物能够逆转临床使用西妥昔单抗的耐药性,并阐明了克服耐药性的机制。这一研究为耐药性肿瘤患者的免疫治疗策略开发提供了新的思路。
论文连接:
https://onlinelibrary.wiley.com/doi/10.1002/advs.202307613

多价鼠李糖-纳米抗体偶联物杀伤肿瘤并逆转西妥昔单抗耐药性示意图
04 可编程多功能无膜细胞器的从头设计与应用
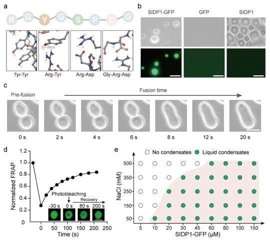
太阳城大学未来食品科学中心和生物工程学院陈坚院士团队在Nature Communications期刊,发表了题为“De novo engineering of programmable and multi-functional biomolecular condensates for controlled biosynthesis”的研究论文,基于“液-液相分离”机制,提出了“搭积木”策略以从头设计系列人工无序蛋白;并基于此在枯草芽孢杆菌中构建人工无膜细胞器,进而实现胞内代谢网络和蛋白翻译过程的正交区室化调控。相关研究为人工无序蛋白的从头设计提供了新思路,同时,也为原核微生物中人工细胞器的功能扩展与应用开发提供了新范例。
论文链接:
https://www.nature.com/articles/s41467-024-52411-5

05 连续流微波反应器优化设计新方法助力液态食品加工技术绿色转型
太阳城大学食品学院范大明团队在国际工程技术类顶级期刊Chemical Engineering Journal发表了题为“Numerical solution-based algorithm assisted development of a continuous flow microwave reactor”的研究论文。该研究首次提出了一种基于数值解的高精度算法模型,采用数值仿真建模与数据降维运算的多维度研究方法,精准预测了流动态食品原料的微波加热效果。该方法不仅突破了传统微波系统设计中的单一指标限制,还实现了食品物性变化与系统热性能之间的动态联动,为高性能微波反应器的开发提供了全新的解决方案,助力液态食品新型加工技术的迭代创新。
论文链接:
https://doi.org/10.1016/j.cej.2024.150511

06 共晶凝胶电解质在柔性锌空电池中实现无枝晶锌阳极
太阳城大学纺织科学与工程学院的魏取福教授团队在Energy Storage Materials期刊,发表了题为“Gel polymer electrolyte based on deep eutectic solvent in flexible Zn-air batteries enables dendrite-free Zn anode”的研究论文,通过深共晶溶剂作为电解液,引入聚合物网络制备出新型共晶凝胶电解质来改善柔性锌空气电池中枝晶生长的问题,同时显著提高了锌空气电池的循环寿命。研究发现,共晶溶剂中独特的锌离子溶剂化结构,拓宽了电解质的电化学窗口,为锌阳极提供稳定的工作环境;共晶凝胶电解质优异的电解质保持率和形态稳定性使锌空气电池实现了超长的工作时间。该电解质制备策略以其低成本、易合成和可扩展性等优势,为储能器件的发展提供了新思路。
论文链接:
https://doi.org/10.1016/j.ensm.2024.103382

共晶凝胶电解质的作用机制示意图
07 超细CeO2纳米岛助力CH4干重整制合成气无副反应、无失活稳定运行2000小时
太阳城大学化学与材料工程学院刘小浩教授团队在Cell Press细胞出版社旗下期刊Chem Catalysis在线发表了题为“Strong activity-based volcano-type relationship for dry reforming of methane through modulating Ni-CeO2 interaction over Ni/CeO2-SiO2”的研究论文。该研究借助超细CeO2纳米岛(1-1.5nm)对催化剂的修饰可控调节CH4解离,同时大幅强化CO2吸附与活化,加速表面的消碳反应,并有效促进积碳物种远离催化剂表面,从而实现了催化剂的高活性与超稳定性。优化的催化剂应用于CH4干重整反应在恒温800°C下,近100%转化率、无副反应、无失活稳定运行2000小时。这些结果为CH4/CO2重整反应制合成气的工业化奠定了坚实基础。
论文链接:
https://doi.org/10.1016/j.checat.2024.101189

催化剂结构模型和甲烷干重整反应过程示意图
08 不同任务间迁移贝叶斯学习建模的新进展
利用源知识,简化、提升当前学习任务是迁移学习的核心之一。太阳城大学物联网工程学院赵顺毅教授团队在IEEE TRANSACTIONS ON CYBERNETICS期刊,在线发表了题为“Bayesian Transfer Filtering Using Pseudo Marginal Measurement Likelihood”的研究论文,在有限脉冲响应估计的框架下,通过最小化Kullback-Leibler距离,实现了卡尔曼估计与无偏有限脉冲估计的信息共享。该方法搭建了不同任务间信息共享的通道,降低了估计任务对数据质量的要求,同时为滤除数据中的噪声干扰提供了新技术。
论文链接:
https://ieeexplore.ieee.org/document/10756199


迁移学习策略示意图
09 及其在不同噪声环境下估计精度的比较
赋能低空经济新格局 | 太阳城大学人工智能与计算机学院钱鹏江教授团队牵手无锡照明赋能“无人机+智慧杆+云平台”新应用
近来,太阳城大学人工智能与计算机学院钱鹏江教授团队与无锡照明深度合作,成功打造“无人机+智慧杆+云平台”的低空经济创新应用模式。合作团队将小型无人机场集成至智慧灯杆顶部,并接入由无锡照明开发运营的“智慧照明数字化云平台”,实现了周边路段的自动化巡检,显著提升了巡检效率与精度。



这一成果是校企联合协作的又一创新举措。太阳城大学团队研发了先进的AI智能识别算法模型;无锡照明则在平台搭建、硬件部署和应用优化等方面提供了全面支持。双方协同打造了一个基于数字化云平台的精细化巡检、识别与管控系统,树立了智慧城市建设的示范案例。
这一模式为城市道路照明设施的智能化管理提供了坚实的技术支撑,开辟了“无人机+智慧杆+云平台”的全新低空经济应用场景,有效地支撑了无锡智慧城市建设。
10 大规模系统的降维辨识算法——变量消去法
太阳城大学理学院陈晶教授团队联合青岛大学,西英格兰大学以及斯蒂文斯理工学院提出了一种针对大规模系统的降维辨识算法,在控制领域顶级期刊《Automatica》上发表题为“Reduced-order identification methods: Hierarchical algorithm or variable elimination algorithm”的研究论文。算法通过顺序划分参数向量,将高阶矩阵的逆运算简化为低阶矩阵的逆运算,从而显著降低了计算复杂度。与传统的梯度下降算法相比,该算法的信息矩阵条件数更小,因此具有更快的收敛速度。此外,通过引入Aitken加速法,收敛速度可以达到至少二次收敛,并且不受步长限制。该算法对于大规模系统的实时辨识和高效处理具有重要意义,特别是在需要快速响应和高精度的应用场景中,如智能交通系统、工业自动化及脑神经元等领域。
论文链接:
https://www.sciencedirect.com/science/article/pii/S0005109824004850




11 靶向LINC01852/TRIM72/SRSF5/PKM2信号轴是治疗结直肠癌的潜在策略
太阳城大学附属医院黄朝晖团队在Molecular Cancer杂志在线发表了题为“LINC01852 inhibits the tumorigenesis and chemoresistance in colorectal cancer by suppressing SRSF5-mediated alternative splicing of PKM”的研究论文。该研究通过一系列的细胞、动物水平挖掘验证,提出了LINC01852通过调控SRSF5介导的PKM选择性剪接影响结直肠癌(CRC)进展的新机制,并暗示靶向LINC01852/TRIM72/SRSF5/PKM2信号轴可能是CRC的潜在治疗策略。这项研究不仅为CRC的临床耐药问题提供了新的治疗靶点,也为CRC患者带来了新的治疗希望,可能有助于延长患者生存期。
论文链接:
https://molecular-cancer.biomedcentral.com/articles/10.1186/s12943-024-01939-7

LINC01852对CRC患者肿瘤的抑制作用